makho201275 Posted January 19, 2012 Posted January 19, 2012 Hola: Bueno, capaz alguien ya subio esta info de youtube, en donde se muestra como hacer una bobina sustainer, capaz , alguien no la vio, bueno aca subo estos valiosos videitos para ponerse manos a la obra. No es para nada complicado hacerla, seguro mas de uno tiene una bobina rota en casa y los componentes no son para nada caros.PRUEBA Y ERROR muchachos!!!! Saludos!!!!! ( VCL ) Quote
Rulz-Hernan Posted January 19, 2012 Posted January 19, 2012 Groso! Por que se te ocurrio usar el Ruby? Quote
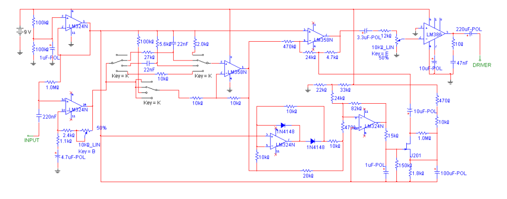
CR0SSBL4DE Posted January 19, 2012 Posted January 19, 2012 Yo estube viendo esto desde hace rato, y por lo que investige, la mayoria uso el ruby, el smokey, o el noisy cricket para generar la señal que iria al driver. Buscando (tardes enteras), encontre estos diagramas: No probe ninguno por falta de tiempo y basicamente, hablando en criollo, me da paja: tengo que armar todo (electronica es lo de menos, el tema es del driver) y despues tener que hacerle los huecos a la viola, instalar todo, acomodar la circuiteria, repintar la viola.. Si a alguno le sirve o lo hace, sea con este circuito u otro, estaria bueno que suba como lo hiso, o al menos que lo explique y muestre fotos de como quedo!.. Quote
Bluesuedeshoes Posted January 28, 2012 Posted January 28, 2012 Muestre resultados el que lo arme. Quote
maximilien Posted January 28, 2012 Posted January 28, 2012 Me quedo una gran duda. Como es el funcionamiento, sale del pickup, después al amp? No entendi nada! ajaj Quote
kdc113 Posted January 28, 2012 Posted January 28, 2012 Me quedo una gran duda. Como es el funcionamiento, sale del pickup, después al amp? No entendi nada! ajaj Ahi va: La pastilla del puente ademas de salir a donde siempre, pasa por el mini amplificador, y este en lugar de salir por una bocina normal, sale a travez de la pastilla hecha en casa, que tiene la impedancia de una bocina normal, pero no se escucha cuando pasa la señal, lo que hace es que esta señal solo pasen las ondas y haga vibrar la cuerda. Quote
CR0SSBL4DE Posted January 28, 2012 Posted January 28, 2012 Claro, la señal es amplificada y enviada al driver. La bobina del driver, al recibir una señal amplificada, genera una fuerza magnetica que hace vibrar las cuerdas. La vibracion de las cuerdas es tomada nuevamente por el mic, para repetir este proceso hasta que se apaguen las cuerdas o se toque otra cosa. Quote
maximilien Posted January 29, 2012 Posted January 29, 2012 Claro, la señal es amplificada y enviada al driver.La bobina del driver, al recibir una señal amplificada, genera un electromagnetismo que hace vibrar las cuerdas. La vibracion de las cuerdas es tomada nuevamente por el mic, para repetir este proceso hasta que se apaguen las cuerdas o se toque otra cosa. Que groso!!! :o Quote
Perro Negro Posted January 29, 2012 Posted January 29, 2012 Excelente aporte! Hermosa la gatita! Quote
desy Posted January 29, 2012 Posted January 29, 2012 Buenas!! yo arme uno de estos, y basicamente funciona. No quedo del todo perfecto pero anda, hasta que me sorprendió que con tan pocas cosas, y baratas, se pueda hacer :mrgreen: . Aca les dejo el video del mio, en ese entonces tenia solo la acustica, ahora que tengo la electrica, hace unas semanas, no lo he probado. La electronica es facil, con cualquier amplificador chico, de 0.5W - 3W funciona, mientras mayor potencia tengo, mas facil hace mover la cuerda. Yo hice varios "Drivers" hasta que llegue a uno que funciona bien, como dijeron, prueba y error. Cualquier duda, si alguno lo quiere armar, en lo que pueda ayudar, ahi estare!! :wink: -- Dom Ene 29, 2012 8:15 pm -- Aca les dejo el link al foro del Cuartito Diyer, donde postie hace tiempo el proceso de como lo hice. http://foro.cuartitodiyer.com/viewtopic.php?f=7&t=755 Saludos.- Quote
Roberto Carbone Posted January 31, 2012 Posted January 31, 2012 Pregunta de ignorante: ¿no podrían usarse algunas de estas ideas para hacer un buen atenuador? Alguno de los genios de la electrónica que conteste. Quote
CR0SSBL4DE Posted February 1, 2012 Posted February 1, 2012 Pregunta de ignorante: ¿no podrían usarse algunas de estas ideas para hacer un buen atenuador? Alguno de los genios de la electrónica que conteste. Perdon por ignorancia, que es eso? Si consiste en apagar las cuerdas, causando el efecto contrario al sustain, con un amplificador operacional para invertir la señal antes de amplificarlo listo! Quote
Roberto Carbone Posted February 1, 2012 Posted February 1, 2012 Pregunta de ignorante: ¿no podrían usarse algunas de estas ideas para hacer un buen atenuador? Alguno de los genios de la electrónica que conteste. Perdon por ignorancia, que es eso? Si consiste en apagar las cuerdas, causando el efecto contrario al sustain, con un amplificador operacional para invertir la señal antes de amplificarlo listo! No. Algo para hacer que un ampli suene a menos volumen. Así, un valvular puede ser usado "prendido fuego" pero a volumen de departamento. Se me ocurría que el "mic" que hicieron puede hacer las veces de "parlante" (simulado) y que, en lugar de hacer vibrar algo (cuerdas en este caso, o un cono en el caso de un parlante), transmita esa señal a un ampli de baja potencia. La gracia es que te morfe la menor cantidad de tono posible o nada (eso sería genial) Quote
lkzshg Posted February 1, 2012 Posted February 1, 2012 Pregunta de ignorante: ¿no podrían usarse algunas de estas ideas para hacer un buen atenuador? Alguno de los genios de la electrónica que conteste. Perdon por ignorancia, que es eso? Si consiste en apagar las cuerdas, causando el efecto contrario al sustain, con un amplificador operacional para invertir la señal antes de amplificarlo listo! No. Algo para hacer que un ampli suene a menos volumen. Así, un valvular puede ser usado "prendido fuego" pero a volumen de departamento. Se me ocurría que el "mic" que hicieron puede hacer las veces de "parlante" (simulado) y que, en lugar de hacer vibrar algo (cuerdas en este caso, o un cono en el caso de un parlante), transmita esa señal a un ampli de baja potencia. La gracia es que te morfe la menor cantidad de tono posible o nada (eso sería genial) No soy ningún genio electrónico, pero creo que lo que vos mencionás es el pote de volumen. Es decir, el pote de volumen de la viola hace eso. Si atenuamos la señal de la viola, el pre se queda corto y por ende no hay saturación casi, ni del pre ni de la potencia. Ó puede ser, que lo que vos mencionás es algo que amplifique la señal de la viola para saturar el pre a volumen bajo? Bah, puede que no haya entendido bien. Quote
vacadeplata Posted February 1, 2012 Posted February 1, 2012 no, el está hablando de hacer algo para el amplificador, no en el mueble de la viola. Quote
Roberto Carbone Posted February 1, 2012 Posted February 1, 2012 no, el está hablando de hacer algo para el amplificador, no en el mueble de la viola. Exacto! entre el ampli y el parlante. Quote
CR0SSBL4DE Posted February 1, 2012 Posted February 1, 2012 Pregunta de ignorante: ¿no podrían usarse algunas de estas ideas para hacer un buen atenuador? Alguno de los genios de la electrónica que conteste. Perdon por ignorancia, que es eso? Si consiste en apagar las cuerdas, causando el efecto contrario al sustain, con un amplificador operacional para invertir la señal antes de amplificarlo listo! No. Algo para hacer que un ampli suene a menos volumen. Así, un valvular puede ser usado "prendido fuego" pero a volumen de departamento. Se me ocurría que el "mic" que hicieron puede hacer las veces de "parlante" (simulado) y que, en lugar de hacer vibrar algo (cuerdas en este caso, o un cono en el caso de un parlante), transmita esa señal a un ampli de baja potencia. La gracia es que te morfe la menor cantidad de tono posible o nada (eso sería genial) Ah, si.. pero no tiene nada que ver.. Quote
Alejandro Carullo Posted September 13, 2012 Posted September 13, 2012 una preguntonta!! el mic no lleva imán??? y otra, serias tan amable de pasarnos el plano del circuito?? Quote
celedonio Posted September 13, 2012 Posted September 13, 2012 Pregunta de ignorante: ¿no podrían usarse algunas de estas ideas para hacer un buen atenuador? Alguno de los genios de la electrónica que conteste. Perdon por ignorancia, que es eso? Si consiste en apagar las cuerdas, causando el efecto contrario al sustain, con un amplificador operacional para invertir la señal antes de amplificarlo listo! No. Algo para hacer que un ampli suene a menos volumen. Así, un valvular puede ser usado "prendido fuego" pero a volumen de departamento. Se me ocurría que el "mic" que hicieron puede hacer las veces de "parlante" (simulado) y que, en lugar de hacer vibrar algo (cuerdas en este caso, o un cono en el caso de un parlante), transmita esa señal a un ampli de baja potencia. La gracia es que te morfe la menor cantidad de tono posible o nada (eso sería genial) el power soak de tom scholz, hace justamente lo que buscas hay varios circuitos, pero con resultados dispares...hasta donde conozco, el unico que tiene fama de ser la posta es ese. Quote
Recommended Posts
Join the conversation
You can post now and register later. If you have an account, sign in now to post with your account.