Jump to content

Recommended Posts

Posted

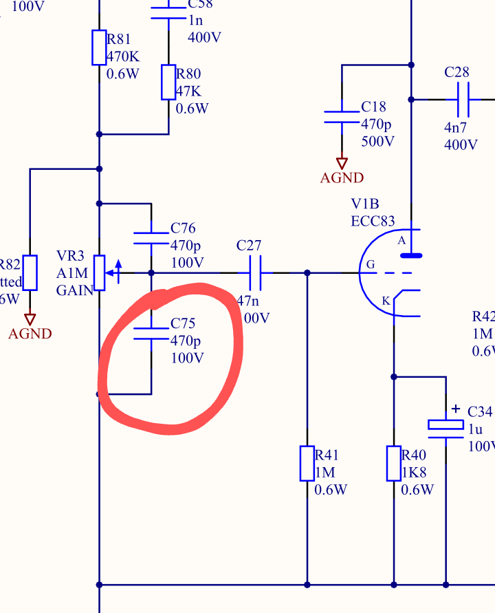
Buenas¡ Hoy por la tarde desarmé mí dsl15h para controlar bias y de paso probé de anular un cap que en el esquema de la mayoría de los Marshalls clásicos no existe , el resultado me gustó, noté que al sacarlo del circuito la disto pierde esa presencia molesta en agudos que tienen los dsl y se vuelve más clásica, sobre todo a bajo volumen 

Mi pregunta es: ¿Que función cumple ese cap en esa posición? 

Seguramente en un futuro no muy lejano vea la posibilidad de hacer ese cambio switcheable 

!Muchas gracias¡ Y saludos

Screenshot_20211209-214705~2.png

Posted

Ese capacitor es el encargado de tirar a masa cierta porcion de agudos, esta haciendo un filtro con el pote de gain.

Basicamente esta puesto para quitar agudos molestos

  • Like 3
Posted
hace 8 minutos, Shenier dijo:

Ese capacitor es el encargado de tirar a masa cierta porcion de agudos, esta haciendo un filtro con el pote de gain.

Basicamente esta puesto para quitar agudos molestos

Muchas gracias¡ 👍

  • Like 1
Posted

No habrás sacado el cap 76 ? Que es el que deja pasar los agudos salteando el gain?

Porque decís que mejoro los agudos a bajo volumen digo, y en realidad el 75 los manda a masa como ya dijeron arriba 

  • Like 1
Posted
hace 53 minutos, colorock dijo:

No habrás sacado el cap 76 ? Que es el que deja pasar los agudos salteando el gain?

Porque decís que mejoro los agudos a bajo volumen digo, y en realidad el 75 los manda a masa como ya dijeron arriba 

Lo que sería una incongruencia auditiva, no suena tan molesto, pero resulta que mandaba los agudos molestos a masa. 

  • Like 1
Posted
hace 2 horas, Dany McRoy dijo:

Lo que sería una incongruencia auditiva, no suena tan molesto, pero resulta que mandaba los agudos molestos a masa. 

Claro. Es raro

Join the conversation

You can post now and register later. If you have an account, sign in now to post with your account.

Guest
Reply to this topic...

×   Pasted as rich text.   Restore formatting

  Only 75 emoji are allowed.

×   Your link has been automatically embedded.   Display as a link instead

×   Your previous content has been restored.   Clear editor

×   You cannot paste images directly. Upload or insert images from URL.

×
×
  • Create New...