delacf Posted October 18, 2021 Posted October 18, 2021 (edited) Hola, buenas a tod@s, tengo un ampli Peavey Envoy 110 del 92 (transistores, 35 W, dos entradas, dos canales, 1 x 10"). Tiene un buen limpio pero la distorsión del canal lead no me gusta mucho, sobre todo a altos valores de saturación. Empeora conforme aumentamos la ganancia. El ampli tiene muchísima saturación y no es de mi gusto. Me preguntaba si es posible modificar el pote de "Supersat" -el de ganancia del canal lead- para que no sature tanto. Quiero disminuir la ganancia de ese canal para conseguir, por una parte desechar ese rango de ganancia de 6 a 10 que no utilizo nunca y por otra parte tener mayor sensibilidad a la hora de fijar una ganancia -que no varíe tanto la ganancia con el ángulo de giro del pote-. ¿ Cómo podría hacer esto ? ¿ Podría cambiar simplemente la resistencia del pote ? ¿ Qué debería cambiar ? Saludos y gracias de antemano. Edited October 18, 2021 by delacf Quote
Antonio Fracchia Posted October 18, 2021 Posted October 18, 2021 (edited) Entiendo que podés cambiar el pote por uno de la mitad de resistencia con una resistencia del mismo valor en serie a la salida. No la tengo muy clara con la electrónica pero hace un tiempo había averiguado para hacer algo así con un pefdal y esa era una de las soluciones posibles. Es como que el circuito "ve" el mismo valor de resistencia pero el pote actúa solo sobre la primera mitad. Edited October 19, 2021 by Antonio Fracchia Quote
Christiankno Posted October 19, 2021 Posted October 19, 2021 Hay que ver dónde actúa el ese pote, si en la realimentación de un operacional o derivando de señal a masa. Igualmente una opción a probar, si queres hacer un ajuste fino, es un pote del mismo valor, pero multivueltas Quote
Daniel Damián Flores Posted October 19, 2021 Posted October 19, 2021 hace 7 horas, delacf dijo: Hola, buenas a tod@s, tengo un ampli Peavey Envoy 110 del 92 (transistores, 35 W, dos entradas, dos canales, 1 x 10"). Tiene un buen limpio pero la distorsión del canal lead no me gusta mucho, sobre todo a altos valores de saturación. Empeora conforme aumentamos la ganancia. El ampli tiene muchísima saturación y no es de mi gusto. Me preguntaba si es posible modificar el pote de "Supersat" -el de ganancia del canal lead- para que no sature tanto. Quiero disminuir la ganancia de ese canal para conseguir, por una parte desechar ese rango de ganancia de 6 a 10 que no utilizo nunca y por otra parte tener mayor sensibilidad a la hora de fijar una ganancia -que no varíe tanto la ganancia con el ángulo de giro del pote-. ¿ Cómo podría hacer esto ? ¿ Podría cambiar simplemente la resistencia del pote ? ¿ Qué debería cambiar ? Saludos y gracias de antemano. No te gastes en eso. La distorsión de un amplificador es como una mujer. Si se acaba la pasión o simplemente no te gusta hay que cambiar. Abrazo grande. 1 Quote
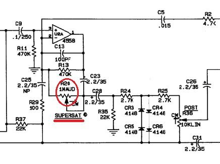
delacf Posted October 19, 2021 Author Posted October 19, 2021 (edited) hace 10 horas, Antonio Fracchia dijo: Entiendo que podés cambiar el pote por uno de la mitad de resistencia con una resistencia del mismo valor en serie a la salida. No la tengo muy clara con la electrónica pero hace un tiempo había averiguado para hacer algo así con un pefdal y esa era una de las soluciones posibles. Es como que el circuito "ve" el mismo valor de resistencia pero el pote actúa solo sobre la primera mitad. Sí, esperaba un cambio que fuera sencillo para un técnico, una solución de ese tipo de la que comentas. Aunque no tengo conocimientos de electrónica y @Christiankno ha comentado algo importante, que no todos los circuitos son iguales hace 8 horas, Christiankno dijo: Hay que ver dónde actúa el ese pote, si en la realimentación de un operacional o derivando de señal a masa. Igualmente una opción a probar, si queres hacer un ajuste fino, es un pote del mismo valor, pero multivueltas Lo desconozco, a pesar de disponer del diagrama del circuito 🙄. He subido una imagen... hace 5 horas, Daniel Damián Flores dijo: La distorsión de un amplificador es como una mujer. Si se acaba la pasión o simplemente no te gusta hay que cambiar. Abrazo grande. Ya son 30 años, no es tan fácil 😂 Es una modificación que puede parecer "tonta" pero que me permitiría utilizar el canal que no uso. Cuando lo activo lo uso entre el 1 y el 3 por lo que no puedo hacer un ajuste fino. El pote es 1M AUD. Entiendo que es de 1 MOhm, logarítmico. Quizás si lo sustituyo por un 500 k AUD con una resistencia de 500k en serie consigo esto. Gracias a los tres. Saludos. Edited October 19, 2021 by delacf Quote
Christiankno Posted October 19, 2021 Posted October 19, 2021 Va a ser lo mismo. Ahí te conviene probar con un multivueltas para ajuste fino, y si queres menos disto, probar si te gusta como suena desconectando los diodos 4148. Cortas la pista y le podes poner una llave para que actúen o no Quote
Christiankno Posted October 19, 2021 Posted October 19, 2021 También, si queres jugar más, podes poner leds en vez de diodos, con una llave inversora y vas a tener tres tipo de distorsion Quote
delacf Posted October 19, 2021 Author Posted October 19, 2021 (edited) hace 1 hora, Christiankno dijo: Va a ser lo mismo. Ahí te conviene probar con un multivueltas para ajuste fino, y si queres menos disto, probar si te gusta como suena desconectando los diodos 4148. Cortas la pista y le podes poner una llave para que actúen o no Gracias por las respuestas. En principio, me gustaría algo que no fuera un multivueltas. Quizás si lo hiciera yo sería la opción, pero pensaba llevarlo a un técnico porque tengo también un problema con la reverb de muelles. Quiero saber las opciones que tengo de variación y la dificultad de la modificación antes de llevarlo a arreglar. Tengo algunas dudas: ¿ Para que el circuito siga produciendo saturación debería dejar dos de los diodos (que estén en paralelo) o podría desconectar los 4 ? ¿ Eliminando dos de los que están en serie debería tener la mitad de ganancia ? Tener varios tipos de distorsión podría estar bien, siempre y cuando no sea alta. Necesito muy poca, algo para tocar blues o rockabilly, pero, eso sí, querría poder ajustarla bien, que el cambio no sea tan drástico al mover la perilla como ahora. Gracias de nuevo, se agradece Edited October 19, 2021 by delacf Quote
Christiankno Posted October 19, 2021 Posted October 19, 2021 Con los led te va a quedar más chrunch. Quote
Rodrigo Gonzalez Posted October 19, 2021 Posted October 19, 2021 (edited) Buenas, probaría cambiando R13 por una de 220k, como primera aproximación al asunto. Saludos Edited October 19, 2021 by Rodrigo Gonzalez 1 Quote
Mostro Posted October 19, 2021 Posted October 19, 2021 Fijate que el pot tiene una R en paralelo (R13 como dijo Rodrigo arriba), entonces el valor máximo no llega nunca a 1M, es 1M en paralelo con 470K, cambiar el pot sólo no te va a variar mucho. Es combinacion de la R y el pot. Quote
Marcelo Marot Posted October 20, 2021 Posted October 20, 2021 hace 10 horas, delacf dijo: ¿ Para que el circuito siga produciendo saturación debería dejar dos de los diodos (que estén en paralelo) o podría desconectar los 4 ? ¿ Eliminando dos de los que están en serie debería tener la mitad de ganancia ? Los diodos recortan los picos de la señal cuando es muy grande, sino no hacen nada. Dependiendo de qué diodos elimines se puede bajar el umbral de los picos ó volver la distorsión asimétrica (recortar un solo pico). Si suena bien así, no recomiendo tocarlos. Yo creo que cambiar R13 por 220 kilo-ohms ó un valor similar es lo que necesitás. Básicamente esto limita la ganancia máxima disponible que da el amplificador operacional, y ayuda a que los diodos tengan menos que recortar. Si te resulta muy invasivo el cambio de resistencias, se puede dejarla como está y añadir en paralelo otra resistencia de 470 k, el efecto final es el mismo. 1 Quote
delacf Posted October 20, 2021 Author Posted October 20, 2021 (edited) Hola, buenas... @Christiankno me ha dado dos opciones. Cambio de los diodos a LED, para modificar la cantidad de gain y el sonido, o retirar los diodos. Esta tercera opción que me dan ahora -si es buena- sí parece ser la más sencilla. No me cobrarían mucho por soldar otra resistencia en paralelo a la R13... Entiendo que si disminuyo R13, la intensidad de corriente que circula por el operacional será menor y eso disminuirá la ganancia ? Es correcto ? Y qué pasaría con el condensador C23. ¿ Debería cambiarlo también ? ¿ No se va a prender fuego nada ? Jejejej 😆 Gracias por las opciones. Saludos Edited October 20, 2021 by delacf Quote
Marcelo Marot Posted October 20, 2021 Posted October 20, 2021 (edited) hace 5 horas, delacf dijo: @Christiankno me ha dado dos opciones. Cambio de los diodos a LED, para modificar la cantidad de gain y el sonido, o retirar los diodos. Esta tercera opción que me dan ahora -si es buena- sí parece ser la más sencilla. No me cobrarían mucho por soldar otra resistencia en paralelo a la R13... Entiendo que si disminuyo R13, la intensidad de corriente que circula por el operacional será menor y eso disminuirá la ganancia ? Es correcto ? Y qué pasaría con el condensador C23. ¿ Debería cambiarlo también ? ¿ No se va a prender fuego nada ? Jejejej 😆 Con esos cambios no se quema nada, no son cambios delicados. - Cambiar los diodos te cambia la ventana lineal de amplitudes. Por ejemplo los diodos de silicio suelen empezar a conducir alrededor de los 0,7V, al poner dos en serie se duplica el valor. El LED rojo conduce alrededor de 1,6V, el verde alrededor de 2,4.... Acá con R24 y los diodos se hizo una etapa de "hard clipping" donde se corta el excedente de tensión. Se discute mucho si el diodo usado realmente afecta al sonido logrado. Yo creo que mientras la ventana del recorte sea simétrica (todos los diodos iguales) no debería haber mucha diferencia y no recomendaría cambiarlo. Distinta es la cuestión si la idea es hacer un recorte asimétrico, por ejemplo cortocircuitando un solo diodo de los cuatro, o usar LEDs de distinto color en cada sentido. Ó si se reemplaza los diodos por transistores tipo JFET o MOSFET, por ahí eso da un recorte más progresivo, más suave. - Quitar los diodos te anula el recorte y por tanto no habrá crunch, al menos para ganancias bajas. (A gran amplitud de salida eventualmente habrá un recorte debido a la saturación del operacional, que puede no sonar bien ). - R13 lo que hace es limitar la tensión en sus bornes, poniéndole así un tope a la ganancia del operacional. (En realidad forma parte de un amplificador no inversor, donde la ganancia se define por relación de resistencias.) - C23 hace un desacoplo de continua, y lo dimensionaron (creo) para que no recorte frecuencias útiles para la guitarra. Edited October 20, 2021 by Marcelo Marot No estoy totalmente seguro sobre qué hace C23. Quote
Mostro Posted October 20, 2021 Posted October 20, 2021 C23 limita gradualmente la amplificación de la señal a medida que bajamos en frecuencia, evitando que se genere una distorsión confusa y con mucha intermodulación. Por ejemplo el Tube Screamer corta graves desde los 700 Hz aprox, muy alto, por eso genera una distorsión clara con poca intermodulación. Quote
Marcelo Marot Posted October 20, 2021 Posted October 20, 2021 hace 2 minutos, Mostro dijo: C23 limita gradualmente la amplificación de la señal a medida que bajamos en frecuencia, evitando que se genere una distorsión confusa y con mucha intermodulación. Por ejemplo el Tube Screamer corta graves desde los 700 Hz aprox, muy alto, por eso genera una distorsión clara con poca intermodulación. Esa función de corte que mencionás la cumple el C25 junto a R29, e incluso mantuvieron la frecuencia de corte en 720Hz. Ese corte se realiza para todas las amplitudes de entrada, al igual que en el tube Screamer. En cambio C23 , C28 y R35 hacen corte por debajo de 6Hz mientras la señal sea pequeña, es decir no afecta en nada el audio. Cuando la señal se agranda los diodos empiezan a conducir y el filtro equivalente sería C23, C28 y R24 que es de 2k7, y se mezcla con la realimentación. Simulé el circuito simplificado y obtuve que a la salida del filtro se conduce a partir de los 50Hz mas o menos en tanto que sobre la salida hay un sutil realce por debajo de los 50Hz que no se aprovecha para nada. En un momento pensé que C23 está para impedir el paso de corriente de polarización del operacional por el potenciómetro con el fin de evitar cambios de tensión de offest y posibles ruidos cuando se degrada el pin deslizante y cosas así. Pero C23 está afectado por el circuito de salida también, no llego a entender por qué lo hicieron así. Quote
Mostro Posted October 20, 2021 Posted October 20, 2021 hace 37 minutos, Marcelo Marot dijo: Esa función de corte que mencionás la cumple el C25 junto a R29, e incluso mantuvieron la frecuencia de corte en 720Hz. Ese corte se realiza para todas las amplitudes de entrada, al igual que en el tube Screamer. En cambio C23 , C28 y R35 hacen corte por debajo de 6Hz mientras la señal sea pequeña, es decir no afecta en nada el audio. Cuando la señal se agranda los diodos empiezan a conducir y el filtro equivalente sería C23, C28 y R24 que es de 2k7, y se mezcla con la realimentación. Simulé el circuito simplificado y obtuve que a la salida del filtro se conduce a partir de los 50Hz mas o menos en tanto que sobre la salida hay un sutil realce por debajo de los 50Hz que no se aprovecha para nada. En un momento pensé que C23 está para impedir el paso de corriente de polarización del operacional por el potenciómetro con el fin de evitar cambios de tensión de offest y posibles ruidos cuando se degrada el pin deslizante y cosas así. Pero C23 está afectado por el circuito de salida también, no llego a entender por qué lo hicieron así. Correcto, miré mal. C23 no hace un filtro pasabajos con el pote? Asi al mismo tiempo que se aumenta la ganancia se recortan agudos... Estoy pensando en voz alta. Creo que había alguna página que analizaba variaciones de circuitos de distorsión de distintas compañías (Crate, Peavey, etc.) Quote
delacf Posted October 20, 2021 Author Posted October 20, 2021 hace 4 horas, Marcelo Marot dijo: Con esos cambios no se quema nada, no son cambios delicados. - Cambiar los diodos te cambia la ventana lineal de amplitudes. Por ejemplo los diodos de silicio suelen empezar a conducir alrededor de los 0,7V, al poner dos en serie se duplica el valor. El LED rojo conduce alrededor de 1,6V, el verde alrededor de 2,4.... Acá con R24 y los diodos se hizo una etapa de "hard clipping" donde se corta el excedente de tensión. Se discute mucho si el diodo usado realmente afecta al sonido logrado. Yo creo que mientras la ventana del recorte sea simétrica (todos los diodos iguales) no debería haber mucha diferencia y no recomendaría cambiarlo. Distinta es la cuestión si la idea es hacer un recorte asimétrico, por ejemplo cortocircuitando un solo diodo de los cuatro, o usar LEDs de distinto color en cada sentido. Ó si se reemplaza los diodos por transistores tipo JFET o MOSFET, por ahí eso da un recorte más progresivo, más suave. - Quitar los diodos te anula el recorte y por tanto no habrá crunch, al menos para ganancias bajas. (A gran amplitud de salida eventualmente habrá un recorte debido a la saturación del operacional, que puede no sonar bien ). - R13 lo que hace es limitar la tensión en sus bornes, poniéndole así un tope a la ganancia del operacional. (En realidad forma parte de un amplificador no inversor, donde la ganancia se define por relación de resistencias.) - C23 hace un desacoplo de continua, y lo dimensionaron (creo) para que no recorte frecuencias útiles para la guitarra. Muchas gracias a ambos. Creo que he entendido algunas cosas a pesar de no saber de electrónica: Entiendo el problema de quitar los diodos, no se recortaría la señal y no tendría distorsión hasta estresar al operacional y esta no sería buena. Supongo que si cambiara los diodos 4148 por LED rojo tendría algo menos de distorsión de la que tengo ahora, sería otra forma de conseguir lo que estoy buscando La opción más simple sería la de colocar una resistencia menor en R13. Se mantendría el carácter de la distorsión pero esta bajaría su valor máximo de saturación. Gracias de nuevo, saludos Quote
Recommended Posts
Join the conversation
You can post now and register later. If you have an account, sign in now to post with your account.